P: Qual o objetivo do menu financiamento bancário?
R: O objetivo do menu é o cadastro de um título que controlará o pagamento das parcelas de um empréstimo realizado.
P: Ao lançar um título de financiamento bancário, o sistema já lança a entrada do valor emprestado?
R: Não. O lançamento de um título de financiamento bancário é apenas para controlar o pagamento do empréstimo. O recebimento do valor adquirido, deverá ser lançado manualmente no sistema Contas a Receber ou em Caixa e Bancos.
P: Qual a diferença entre um título de financiamento bancário e um título cadastrado no menu Contas a pagar / Títulos?
R: A diferença está na quantidade de informações da aba Parcelas do título e nas apropriações financeiras. O título de financiamento bancário permite controle de saldo devedor, amortização e juros do empréstimo. E também, no financiamento bancário após dar baixa na parcela o sistema distribuirá a apropriação do valor em dois planos financeiros (plano financeiro principal do empréstimo e plano financeiro de juros).
P: Onde consultar um título de financiamento bancário?
R: O cadastro do título de financiamento bancário só pode ser visualizado no menu Financeiro / Contas a Pagar / Financiamento bancário / Financiamento bancário. Ao tentar consultá-lo no menu Financeiro / Contas a pagar / Títulos, o sistema emitirá um aviso sobre o impedimento e indicará o caminho correto de consulta/edição do mesmo.
P: Qual o código de origem de um título de financiamento bancário nos relatórios?
R: O código dos títulos de financiamento bancário na coluna Origem nos relatórios, é RF.
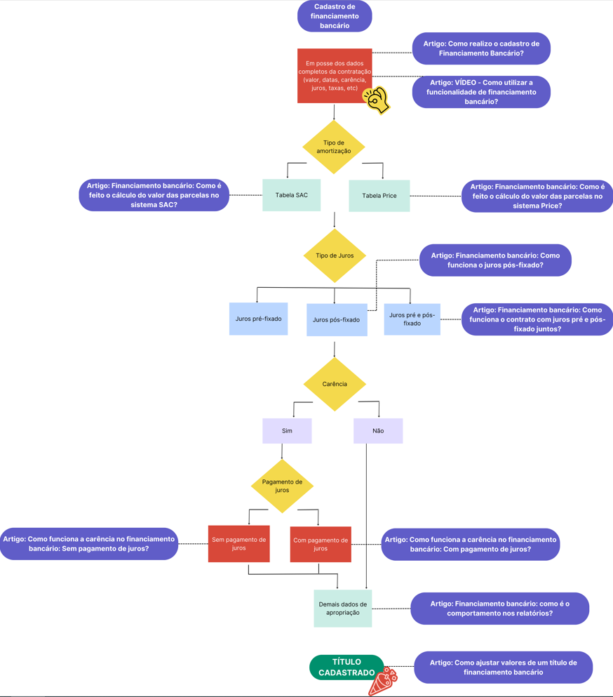
P: Quais os artigos existentes na base de conhecimento sobre financiamento bancário?
R: No fluxo abaixo, há o nome de todos os artigos disponíveis para o processo de financiamento bancário.

Links:
Como realizo o cadastro de Financiamento Bancário?
VÍDEO - Como utilizar a funcionalidade de financiamento bancário?
Financiamento bancário: Como é feito o cálculo do valor das parcelas no sistema SAC?
Financiamento bancário: Como é feito o cálculo do valor das parcelas no sistema Price?
Financiamento bancário: Como funciona o juros pós-fixado?
Financiamento bancário: Como funciona o contrato com juros pré e pós-fixado juntos?
Como funciona a carência no financiamento bancário: Sem pagamento de juros?
Como funciona a carência no financiamento bancário: Com pagamento de juros?
Financiamento bancário: como é o comportamento nos relatórios?
Como ajustar valores de um título de financiamento bancário?
P: Posso editar valores de um título de financiamento bancário?
R: Sim, se não houver baixa nas parcelas. Alguns campos são editáveis na aba Parcelas do título de financiamento bancário, exemplo amortização e juros pré-fixado.
Esperamos que este artigo tenha ajudado!